How System and Hidden Labels Work for Admin Metadata
For the complete documentation index, see llms.txt. For a full content snapshot, see llms-full.txt. Append.mdto anykestra.io/docs/*URL for plain Markdown.
Special labels for system use only.
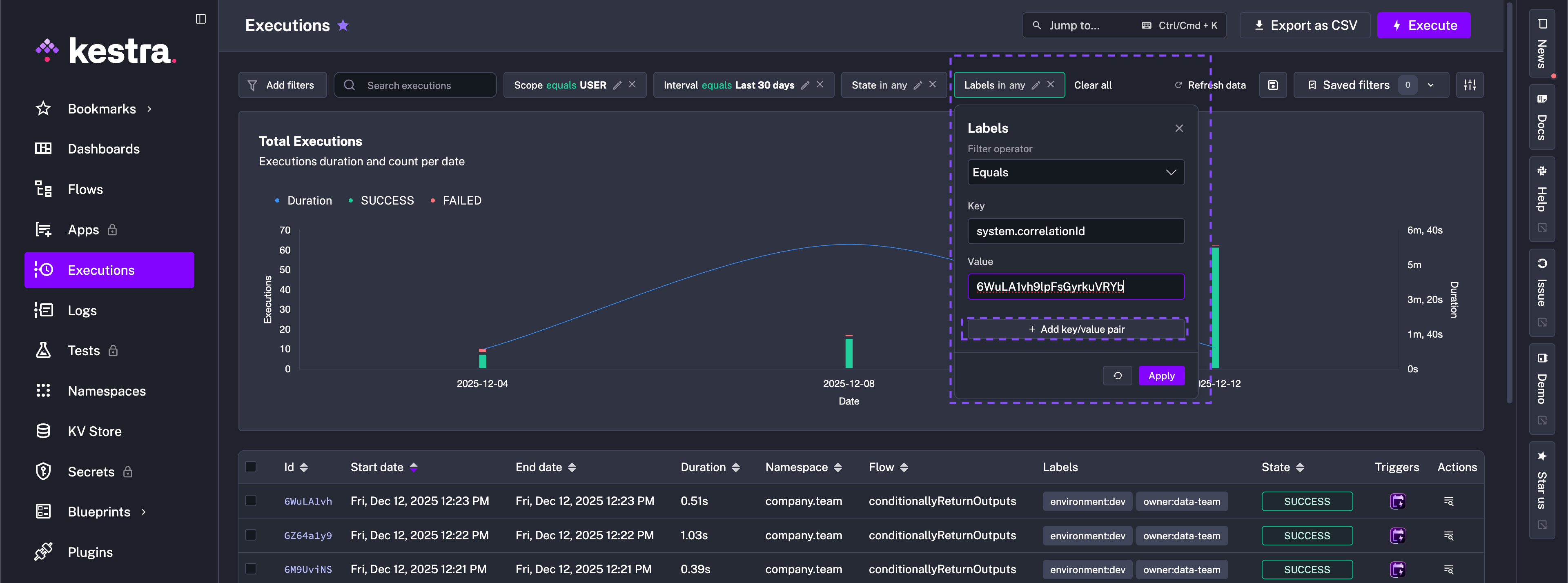
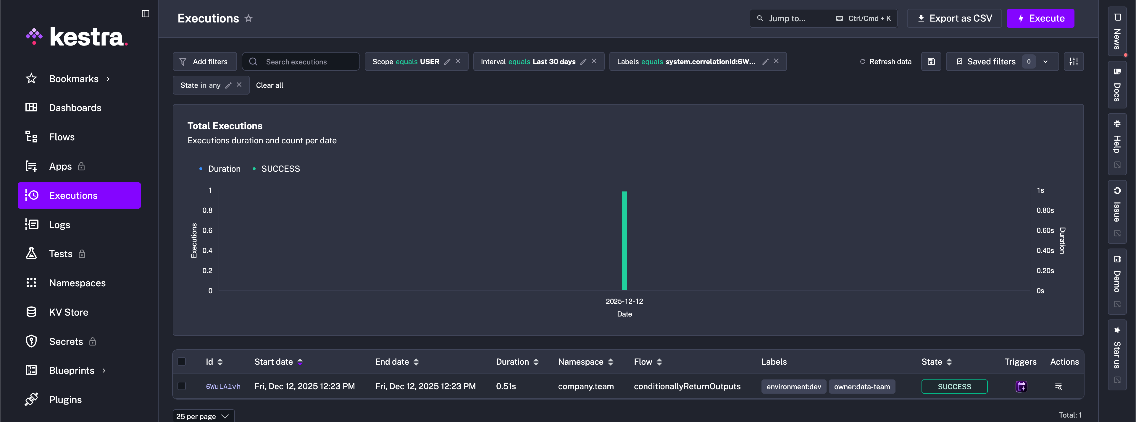
System Labels and Hidden Labels are reserved for storing metadata used by administrators to manage and monitor Kestra. These labels are hidden in the UI by default. To view executions with a specific Hidden Label, you must explicitly filter for it using the Labels filter, such as system.correlationId: 6WuLA1vh9lpFsGyrkuVRYb.

The table will then show the execution connected to that ID.

Hidden labels
Hidden Labels are labels excluded from the UI by default. You can configure which prefixes should be hidden via the kestra.hidden-labels.prefixes configuration. For example, to hide labels starting with admin., internal., and system., you can use the following configuration in your application.yaml:
kestra: hidden-labels: prefixes: - system. - internal. - admin.By default, System Labels (prefixed with system.) are hidden. To display them, simply remove the system. prefix from the list of hidden prefixes.
System labels
System Labels are labels prefixed with system. that serve specific purposes. Below are the available System Labels. For a step-by-step guide on using system.correlationId specifically as an idempotency key, see Idempotency with correlation IDs.
system.correlationId
- Automatically set for every execution and propagated to downstream executions created by
SubfloworForEachItemtasks - Represents the ID of the first execution in a chain of executions, enabling tracking of execution lineage
- Can also be set to a stable business key and used as an idempotency key for flows that must not process the same event twice
- Use this label to filter all executions originating from a specific parent execution or business event.
For example, if a parent flow triggers multiple subflows, filtering by the parent’s system.correlationId displays all related executions.
The Execution API supports setting this label at execution creation but not modification.
system.username
- Automatically set for every execution and contains the username of the user who triggered the execution
- Useful for auditing and identifying who initiated specific executions
system.readOnly
- Used to mark a flow as read-only, disabling the flow editor in the UI
- Helps prevent modifications to critical workflows, such as production flows managed through CI/CD pipelines
Example:
id: read_only_flownamespace: company.team
labels: system.readOnly: true
tasks: - id: log type: io.kestra.plugin.core.log.Log message: Hello from a read-only flow!Once this label is set, the editor for this flow will be disabled in the UI.

In the Enterprise Edition, updating a read-only flow server-side is restricted to service accounts or API keys.
Was this page helpful?