Version Kestra Flows and Namespace Files with Git
For the complete documentation index, see llms.txt. For a full content snapshot, see llms-full.txt. Append.mdto anykestra.io/docs/*URL for plain Markdown.
Learn how to pair Kestra with Git so you can version flows, namespace files, and related artifacts alongside your application code.
Version flows and namespace files with Git
Kestra supports version control with Git. You can use one or more repositories to store your flows, namespace files, apps, tests, and dashboards, tracking changes through Git history.
There are multiple ways to combine Kestra with Git:
- SyncFlows implements GitOps with Git as the single source of truth for flows.
- SyncNamespaceFiles syncs namespace files the same way.
- PushFlows commits and pushes flow edits from the UI to Git, useful when you rely on the built-in editor but still want version history.
- PushNamespaceFiles does the same for namespace files.
- Clone clones a repository directly into a flow so scripts are available at runtime.
- TenantSync synchronizes all namespaces in a tenant, including flows, files, apps, tests, and dashboards.
- NamespaceSync keeps a single namespace in sync with a Git repo.
- A custom CI/CD pipeline lets you manage deployments yourself (GitHub Actions, Terraform, etc.) while keeping Git authoritative.
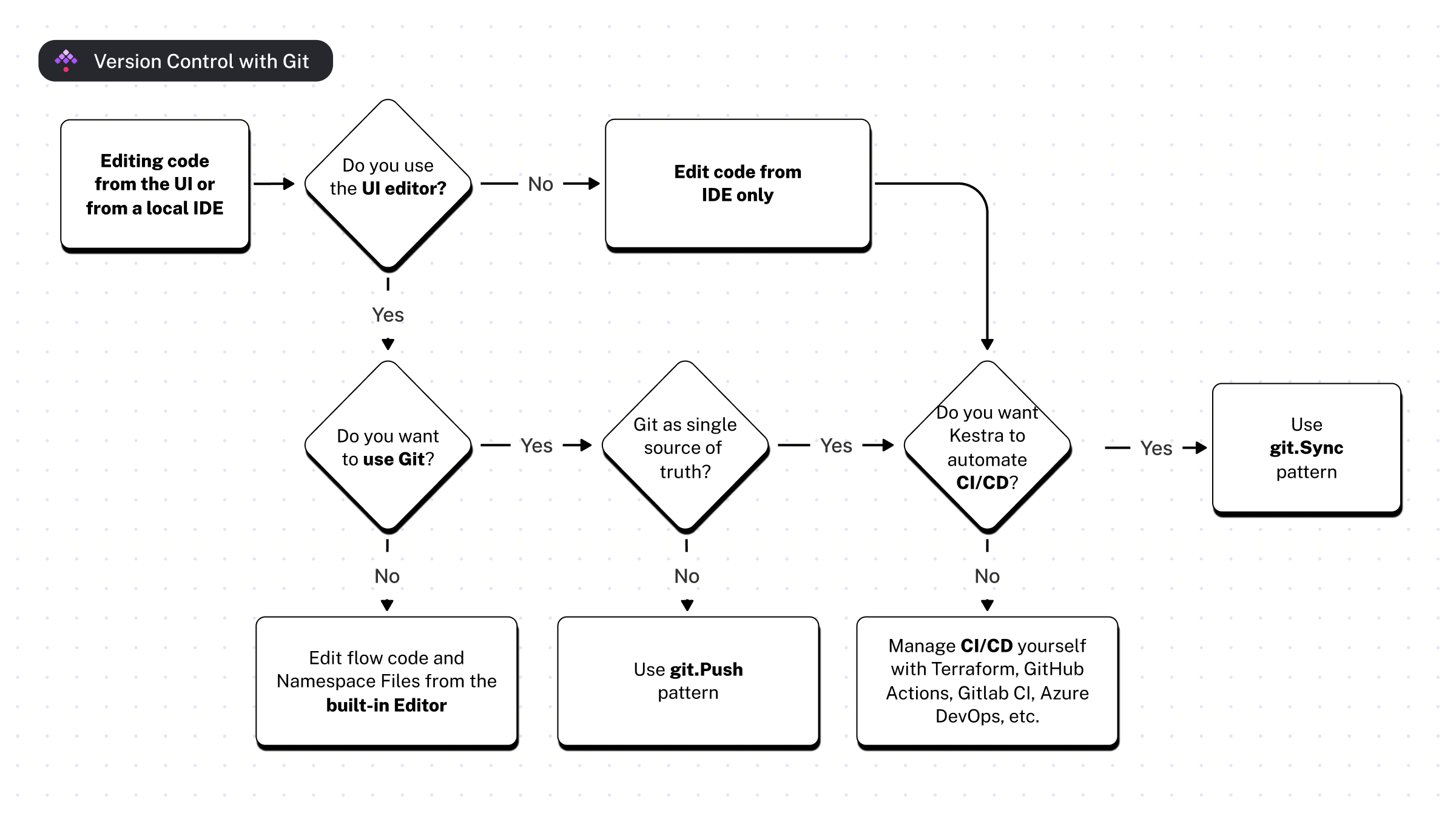
The image below shows how to choose the right pattern based on your needs:

The following sections cover each pattern and when to use it.
Git SyncFlows and SyncNamespaceFiles
The Git SyncFlows pattern implements GitOps with Git as the single source of truth. Store flows in Git, and run a system flow that automatically syncs changes into Kestra. The Git SyncNamespaceFiles pattern mirrors this for namespace files.
Here’s how it works:
- Store flows and namespace files in Git.
- Schedule a system flow that syncs changes from Git to Kestra.
- Modify files in Git whenever you need to change a flow or namespace file.
- The system flow syncs those changes, overwriting any conflicting UI edits with the Git version.
This pattern suits teams that treat Git as the single source of truth and prefer not to edit flows or namespace files in the UI. No CI/CD pipeline is required, so it’s ideal if you already follow GitOps practices or come from a Kubernetes background.
Here is an example system flow that you can use to declaratively sync changes from Git to Kestra:
id: sync_from_gitnamespace: system
tasks: - id: git type: io.kestra.plugin.git.SyncFlows url: https://github.com/kestra/scripts branch: main username: git_username password: "{{ secret('GITHUB_ACCESS_TOKEN') }}" targetNamespace: git includeChildNamespaces: true # optional; by default, it's set to false to allow explicit definition gitDirectory: your_git_dir
triggers: - id: schedule type: io.kestra.plugin.core.trigger.Schedule cron: "*/1 * * * *" # every minuteCommit this flow to Git or add it via the built-in editor; it won’t be overwritten by reconciliation.
You can also sync namespace files with the example below:
id: sync_from_gitnamespace: system
tasks: - id: git type: io.kestra.plugin.git.SyncNamespaceFiles namespace: prod gitDirectory: _files # optional; set to _files by default url: https://github.com/kestra-io/flows branch: main username: git_username password: "{{ secret('GITHUB_ACCESS_TOKEN') }}"You can also trigger this flow with a GitHub webhook whenever changes land in Git:
id: sync_from_gitnamespace: system
tasks: - id: git type: io.kestra.plugin.git.SyncFlows url: https://github.com/kestra/scripts branch: main targetNamespace: git username: git_username password: "{{ secret('GITHUB_ACCESS_TOKEN') }}"
triggers: - id: github_webhook type: io.kestra.plugin.core.trigger.Webhook key: "{{ secret('WEBHOOK_KEY') }}"The webhook key authenticates requests and prevents unauthorized access. For the flow above, paste the following URL into your repository’s Webhooks settings:
http://your_kestra_host:8080/api/v1/<your_tenant>/executions/webhook/prod/sync_from_git/your_secret_key
Following the pattern:
http://<host>/api/v1/<tenant>/executions/webhook/<namespace>/<flow>/<webhook_key>CI/CD
The CI/CD pattern still treats Git as the single source of truth but pushes code changes to Kestra whenever a pull request merges. Unlike the Sync pattern, you manage the automation (GitHub Actions, Terraform, etc.). See the CI/CD docs for setup details.
Git PushFlows and PushNamespaceFiles
The Git PushFlows pattern lets you edit flows in the UI while pushing versions to Git. The Git PushNamespaceFiles pattern offers the same workflow for namespace files.
Example flow for pushing from Kestra to Git:
id: push_to_gitnamespace: system
tasks: - id: commit_and_push type: io.kestra.plugin.git.PushFlows url: https://github.com/kestra-io/scripts sourceNamespace: dev targetNamespace: pod flows: "*" branch: kestra username: github_username password: "{{ secret('GITHUB_ACCESS_TOKEN') }}" commitMessage: add namespace files changes
triggers: - id: schedule type: io.kestra.plugin.core.trigger.Schedule cron: "* */1 * * *" # every hourExample flow for pushing namespace files:
id: push_to_gitnamespace: system
tasks: - id: commit_and_push type: io.kestra.plugin.git.PushNamespaceFiles namespace: dev files: "*" gitDirectory: _files url: https://github.com/kestra-io/scripts # required string username: git_username password: "{{ secret('GITHUB_ACCESS_TOKEN') }}" branch: dev commitMessage: "add namespace files"
triggers: - id: schedule_push_to_git type: io.kestra.plugin.core.trigger.Schedule cron: "*/15 * * * *"Use this pattern to push to a feature branch and open a pull request for review.
Git Clone
The Git Clone pattern clones a repository at runtime so you can orchestrate code managed elsewhere, for example:
- dbt projects via the dbt CLI task
- Infrastructure deployments via Terraform CLI, OpenTofu CLI, Terragrunt CLI, or Ansible CLI
- Docker builds via the Docker Build task
Git TenantSync and NamespaceSync
Both Git TenantSync and Git NamespaceSync give you full control over synchronizing Kestra objects with your Git repository.
-
TenantSync– synchronizes all namespaces in a tenant, including flows, files, apps, tests, dashboards, and custom blueprints.- Requires
kestraUrlandauthso the task can call Kestra’s API with tenant-wide RBAC. - Useful when you need to back up the entire tenant to Git and promote environments through pull requests.
- Requires
-
NamespaceSync– synchronizes objects within a single namespace with your Git repository.- Requires the
namespaceproperty but notkestraUrlorauth; it relies on namespace-level RBAC and can be run by any user with sufficient permissions. - Ideal for teams that sync one namespace per repository, allowing owners to manage their own syncs.
- Requires the
Both plugins support:
sourceOfTruth(GITorKESTRA) to define the update strategy.whenMissingInSourcewith optionsDELETE,KEEP, orFAILto control how missing objects should be handled.- An opinionated folder structure for flows, apps, dashboards, tests, and files with one folder per namespace (see Git directory structure below).
protectedNamespacesto ensure your Kestra objects from critical namespaces (such assystem) are not accidentally deleted whensourceOfTruthisGIT.- Validation rules requiring explicit Git
branchand optionalgitDirectory. - Options like
dryRunandonInvalidSyntaxfor safe rollouts and error handling.
Example usage of the TenantSync task:
id: tenant_git_syncnamespace: system
tasks: - id: tenant type: io.kestra.plugin.git.TenantSync sourceOfTruth: KESTRA whenMissingInSource: DELETE url: https://github.com/org/repo branch: main protectedNamespaces: - system kestraUrl: http://localhost:8080 auth: username: admin@kestra.io password: "{{ secret('KESTRA_PASSWORD') }}"Example usage of the NamespaceSync task:
id: namespace_git_syncnamespace: system
tasks: - id: namespace type: io.kestra.plugin.git.NamespaceSync namespace: company.team sourceOfTruth: GIT whenMissingInSource: KEEP url: https://github.com/org/repo branch: main protectedNamespaces: - systemGit directory structure
Both TenantSync and NamespaceSync expect a specific folder structure inside your Git repository. The optional gitDirectory property sets a base folder within the repo; if omitted the repo root is used. Under that base, Kestra uses a fixed layout organized by namespace and resource type:
| Resource type | Path in Git |
|---|---|
| Flows | <namespace>/flows/<flowId>.yaml |
| Namespace files | <namespace>/files/<path> |
| Apps | <namespace>/apps/<appId>.yaml |
| Unit tests | <namespace>/tests/<testId>.yaml |
| Dashboards | _global/dashboards/<dashboardId>.yaml |
| Custom blueprints | _global/blueprints/<blueprintId>.yaml |
If you set gitDirectory: monorepo, the full path for a flow in the company.team namespace becomes monorepo/company.team/flows/my-flow.yaml.
How resource identity works
The filename stem is the resource ID. For flows, apps, unit tests, and dashboards the part of the filename before .yaml is used as the object’s ID during sync — not the id field written inside the YAML. Custom blueprints are an exception: the sync reads the id field from the YAML content and falls back to the filename stem only when the field is absent. Namespace files use their full relative path under <namespace>/files/ as the file path identity.
This has an important consequence: the filename must match the id inside the YAML. When Kestra pushes objects from the UI to Git (for example with sourceOfTruth: KESTRA), it generates filenames from the object’s ID automatically. If you later rename a file in Git, the sync treats the old filename as a deleted object and the new filename as a new object. When it tries to create the new object, Kestra rejects it because a resource with that ID already exists in the instance — resulting in an error like:
Invalid entity: App already exists for id 'solutions_ai_search_annual_report'To avoid this error, keep filenames in sync with the id field inside each YAML. If you need to rename a file, also update the id inside the YAML at the same time.
Handling mismatched filenames with onInvalidSyntax
If you encounter files whose names do not match the expected ID (for example after a manual rename), you can control how the sync reacts using the onInvalidSyntax property:
| Value | Behavior |
|---|---|
FAIL (default) | Throws an exception and stops the sync |
WARN | Logs a warning and continues |
SKIP | Logs an info message and continues |
Use WARN or SKIP as a short-term workaround while you correct the naming in Git:
tasks: - id: sync type: io.kestra.plugin.git.TenantSync sourceOfTruth: GIT onInvalidSyntax: WARN # ... other propertiesWas this page helpful?